Лекции по математике [Валерий Босс] (djvu) читать онлайн
Книга в формате djvu! Изображения и текст могут не отображаться!
[Настройки текста] [Cбросить фильтры]
Валерий Босс - Лекции по математике


















































































































































































































Оценил в 4 балла. ГГ - попаданец в тело барона, которого лишают титула и отправляют в дикие земли добывать магические горошины. Ну в общем наш ГГ парень не простой - он попаданец-рецедивист. При вселении в новое тело хоть и потерял память, но через редкие сны вспоминает свои прежние воплощения в других мирах. Прежний опыт, сопутсвующая удача и восстаналивающийся источник магии позволяет ГГ неплохо вписаться в новый мир.
Плюсы.
1. Сюжет на
подробнее ...
четверку с минусом потянет. По сути ГГ бегает по Диким землям, обустраивает быт, делает копья, охотится на монстров и отбивается от двуногих братьев по несчастью. Налаживает соц. связи так как в одиночку выжить почти нереально. Но есть и свои минусы, но об этом позже.
2. Боевка более менее адекватная. - При столкновении с сильными врагами он делает ловушки, использует неожиданные нападения.
3. Не гарем и не философ.
4. Мамкины советы выживальщика - типо замариновать мясо на муравейнике, замазать смолой рану и т.д. Весьма спорные советы, ну ок - будем считать их лайфхаками, а потому карму в плюс.
Минусы
1. Откровенная глупость и даже дичь, непонятные мутные правила у дворян. Вроде ГГ это барон, его лишают статуса барона, но при этом у него есть возможность отдать долг и вернуть родовые земли (при этом там откровенная дичь про лишения статуса барона, но сохранения его титула).
2. ГГ постоянно пьет кровь у поверженных монстров и жрет их печень пачками. Сами монстры появляются из магических камней.
3. Некое слабоумие и лень у людей. Там куча приграничных деревень, в которых люди должны знать, что можно делать с магическим горохом и пользоваться этим повсеместно. А тут ГГ прямо открывает Америку - со своими экспериментами по посадке гороха на своеобразных грядках. Ну по поводу лени - после гона изза града там всей деревней бы отправились на фарм. Потому как 1 горошина это рубль, а после града остается и собирать горошины без особого риска как грибы.
4. Глупость всяких родовитых аристократов, которые приехали в дикие земли без своей дружины. При этом они нанимают местных охотников и идут с ними бить звервье, ночуют на деревьях, ведут себя предельно вежливо по отношению к ГГ (каторжнику), а иногда и шмотки постирывают.
5. Сюжет под конец книги делает неожиданные повороты. Появляются бабы яги, кощеи, дочки в хрустальных гробах. В общем намешал всего и получил дичь, которую тяжело читать
В целом первая книга не зашла - сюжет скатывается к каким то сказкам, глупость, тупость и лень окружающих, нет здоровой конкуренции, рояли.
За первую книгу можно поставить оценку неплохо. Что бы понять эту книгу, нужно как минимум читать первоисточник по которому автор написал своё произведение. Разумеется автор так уверен в популярности этого РПГ, что не оставил сносок на него.Ну и название соответствует характеру ГГ и 8 летнему возрасту. Система требует отрубить голову, но ГГ не смог в деревне найти топор. Соответственно не смог перерезать нити на шее у менталиста и
подробнее ...
бросил лут, являвшегося его главной задачей. В общем взрослый человек в теле ребёнка ведёт себя как идеот. Автор нам забивает момент боя словами песенки и плодит много мусора с матом не к месту, выдавая это за художественный приём для привлечения сопереживания нас с ГГ. Получился хаос. Лично у меня не складывается возраст в 8 лет с рукопашным боем с монстрами и как дед предлагает ему выпить самогон. В общем у меня в голове не сложилось всё что описывает автор. Глупо всё представляется. Советую автору писать реальней и не связываться детьми младшего возраста для рукопашного боя с садовым инвентарём, подержать в руках главный инвентарь на селе - топор, указывать что должен знать читатель для прочтения его конфига и не пользоваться заезженными штампами ботов. Книгу я полностью не читал и моя оценка условна, так как не понимаю конфига и не складывается образ описываемого сюжета. Это произведение не моя мечта. Идиотов много, может и мечтают читать спец литературу для них. Мне конечно встречались в жизни попаши с мамашами прямо в общественном месте сующие сигарету своему ребёнку дошкольного возраста,гордясь этим достижением своих детей, но там клиника отображалась уже на лицах родителей и я сомневаюсь, что они вообще что либо читают. Смысла не писать книги для них.Раз придя в училище первым, я обнаружил труп ночного сторожа, который выпил одну бутылки водки без закуски и не допил вторую, умер от алкогольного отправления. Много ли надо 8 летнему ребёнку? И тут данный автор вполне описывает такую возможность в качестве согрева ребёнка и вдруг найдётся дебил повторить подобные действия? Кто будет данный писатель - подстрекатель к убийству. Инженеры отвечают за технику безопасности своих конструкций. Почему писатели за публикации вредных идей - нет? Хочешь писать, пиши. Зачем публиковать? Написал, прочитал, утешил своё эго и сжег от греха подальше. Нормальные писатели так и делают, публикуя только качественные произведения. Работают на авторитет, а потом авторитет работает на автора. Начинать публикации стоит только с отличных произведений.
Я читал у автора другие книги и они мне нравились, но это увы. ГГ у автора дебил и рукожопый.Рассуждения соответствующие. Лук автору трудно сделать. Найти упругую ветку? Всё отрицает, считая, что надо учиться стрелять и метать камни годами. Что бы чему то научится, надо пробовать и получать опыт. А там как маторика. Кто то и с 3 раза попадать сможет, а кому то и тысячи повторов мало. Автор заставляет для изготовления ножа искать на берегу
подробнее ...
острова кремний и он его где то находит, хотя на побережье полно раковин и ракушек, из которых путем заточки на камне можно сделать что угодно. Сделать дубину или копьё, острогу у автора вызывают трудности. Рассуждение и аргументы ГГ автора дебильные и даже не предполагают интеллект первобытного человека.Читать про такого ГГ просто неприятно. Автор к примеру нам описывает неправдоподобную картину, как ГГ сбивает кокосы в 4 кг с пальмы камнем и они у него даже падают целыми. Представляю эти камешки, которыми можно сбить кокосы с высоких пальм и не верю в реальность возможного. ГГ не додумался стучать камнем об кокос.Стучал наоборот и пролил сок. Насобирал 40 кокосов, а потом только спросил себя зачем. Из кокоса можно сделать посуду и емкости, а ГГ ломает всю чешую, спрашивается зачем? У автора бананы растут на деревьях, а это многолетняя трава. С солёной рекой тоже глупость большая. Автор описал залив с крокодилом в который сбегает водопад, а потом не знает где найти реку и вообще сомневается, что она есть. Автор сочинил историю при которой ГГ копит калории от поедания пищи по том она из него изливается превращаясь в чернозё и естественных выделений у него нет. И чем естественные удобрения хуже волшебного? ГГ у автора превратился в вечно голодное существо с божественным планом преобразить мир, видимо путём съедания.
Прочитать это можно, но удовольствия от этой сказки мало. Герои противные и у них сплошные проблемы во всём и со всеми, некрасивая и глуповатая сказка о дурости. Наличие магии таким героям только во вред, авторша постаралась изобразить горе от "ума", хотя мне кажется у нее была другая задумка, но тут уж как вышло!
Рейтинг: 0 ( 0 за, 0 против)Няшка дурашка и злобный хрен, пардон дракон, резко передумавший быть злобным. Можно попытаться это погрызть, если совсем нечего читать.
Рейтинг: 0 ( 0 за, 0 против)Книга в формате djvu! Изображения и текст могут не отображаться!


















































































































































































































2012 - 2025 © КулЛиб - Классная библиотека! Бесплатная электронная библиотека. Скачать книги и читать онлайн бесплатно! Самиздат, бестселлеры, топ книг, новые книги, лучшие книги в формате: fb2, txt, html, rtf, epub, mobi.
Пожертвовать

Последние комментарии
1 день 10 часов назад
1 день 22 часов назад
1 день 23 часов назад
2 дней 10 часов назад
3 дней 4 часов назад
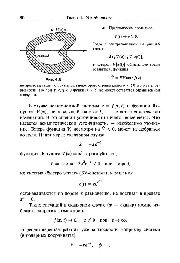
3 дней 18 часов назад