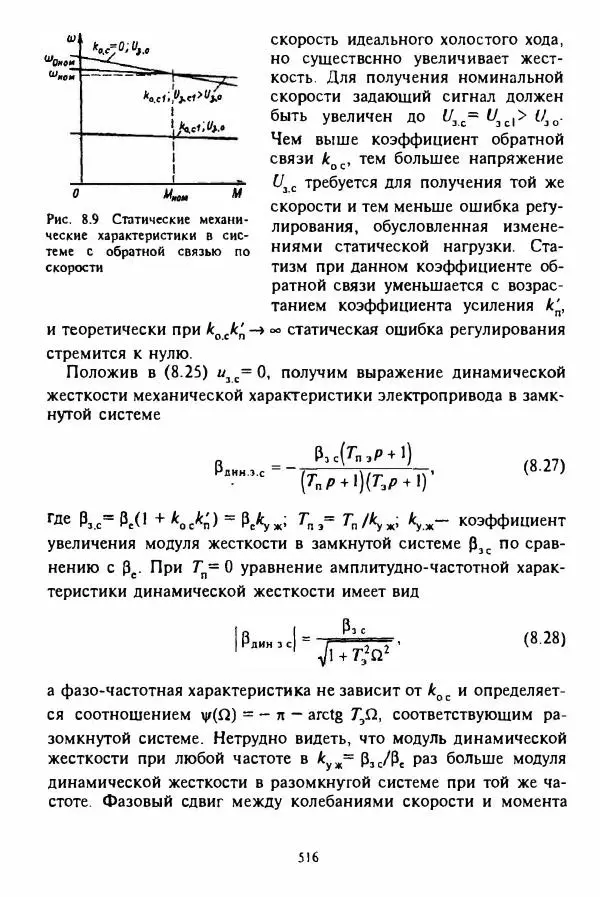
Теория электропривода [В. И. Ключев] (pdf) читать онлайн
Книга в формате pdf! Изображения и текст могут не отображаться!
[Настройки текста] [Cбросить фильтры]
В. Ключев - Теория электропривода

















































































































































































































































































































































































































































































































































































































































































































































Прочитал серию. Поставил 4 с минусом. ГГ переносится в новый мир, на поле усеянное костями, он собирает лут и идет в случайном направлении. Впереди только неизвестность, жажда, голод и магические ловушки, но ГГ все вытерпит и выживет. На самом деле ГГ на старте получил стандартный набор попаданца - магическое зрение и знание местного языка, что и позволяет ему справляться с трудностями
Плюсы
1. Сюжет довольно интересный, автор умеет
подробнее ...
заинтересовать читателя.
2. Не гаремник, ГГ по сути заучка, который ищет знания, чтобы обрести силу
3. Наряду с основными стихиями, есть еще и цветные. Первыми могут оперировать все маги, а вот цветными только еденицы
Минусы
1. Рояли - начиная от стартового пакета любого попаданца, заканчивая всякими плюшаками, типо даринита - сверхмощного накопителя, про который никто не догадывается, молнию и плазму на старте, идеальную память на заклинания, авто 3-d проекцию заклинаний
2. Нелогичность многих поступков( надевание ошейника смерти, в дорогу взятие только серебро, расскрытие тайны того, что он может ходить между ловушек в крепости, при выходе из мертвых земель взятие только серебра, нападение с ножом на аристократок - в общем нелогичностей просто огромное количество
3. Отдельно хотелось бы отметить изменчивое поведение - то он шифруется в академии, то он срывается и идет творить дичь - набухивается, стриптиз танцует. Ну и сюда же - то он отмалчивается о своих возможностях, то он всем трындит что может ходить в мертвые земли.
4. Ведет себя с могущественными людьми как борзый бычара - это явно признак слабоумия. Логика поступков надуманная, многие решения ГГ откровенно дебильные
5. Нет особого развития ГГ как мага - он артефактор а в серии, пару раз молнией ударил и плазмой ну и комету запустил с мифическим кранторном
6. Баланс вроде бы автор пытается выдерживать, типо один не победит 10 магов, но ведь у ГГ есть куча полезных примочек - накопители, кольца с сильными заклинаними.
7. Прямо тотальное восхищение второстепенных героев.
В итоге в целом серия интересная (автор как-то удается держать внимание читателя), но если глянуть на все минусы, то оказывается, что не такая она уж и клевая. Подойдет для тех, кому нечего почитать и не хочется думать во время чтения
«Перерыв был большой но вроде дело двинулось пока половина новой главы. К НГ хотел закончить 2 книгу но не факт. Буду постараться.»
Шабловский Олег
как то не понятно? 7 глав? а где продолжение? или усё...
Рейтинг: +1 ( 1 за, 0 против)как-то рано тов. Сталин умер...
Рейтинг: +1 ( 1 за, 0 против)серия очень нравится
Рейтинг: +1 ( 1 за, 0 против)Книга в формате pdf! Изображения и текст могут не отображаться!

















































































































































































































































































































































































































































































































































































































































































































































2012 - 2025 © КулЛиб - Классная библиотека! Бесплатная электронная библиотека. Скачать книги и читать онлайн бесплатно! Самиздат, бестселлеры, топ книг, новые книги, лучшие книги в формате: fb2, txt, html, rtf, epub, mobi.
Пожертвовать

Последние комментарии
4 часов 17 минут назад
5 часов 9 минут назад
16 часов 34 минут назад
1 день 10 часов назад
1 день 23 часов назад
2 дней 3 часов назад