КулЛиб - Классная библиотека! Скачать книги бесплатно
Всего книг - 803305 томов
Объем библиотеки - 2093 Гб.
Всего авторов - 303814
Пользователей - 130330

Последние комментарии

Впечатления

yan.litt про Воронков: Везунчик (Фэнтези: прочее)

Прочитал серию. Поставил 4 с минусом. ГГ переносится в новый мир, на поле усеянное костями, он собирает лут и идет в случайном направлении. Впереди только неизвестность, жажда, голод и магические ловушки, но ГГ все вытерпит и выживет. На самом деле ГГ на старте получил стандартный набор попаданца - магическое зрение и знание местного языка, что и позволяет ему справляться с трудностями
Плюсы
1. Сюжет довольно интересный, автор умеет

  подробнее ...

Рейтинг: +1 ( 1 за, 0 против)
pva2408 про Шабловский: Никто кроме нас 2 (Недописанное)

«Перерыв был большой но вроде дело двинулось пока половина новой главы. К НГ хотел закончить 2 книгу но не факт. Буду постараться.»
Шабловский Олег

Рейтинг: +1 ( 1 за, 0 против)
Serg55 про Шабловский: Никто кроме нас 2 (Недописанное)

как то не понятно? 7 глав? а где продолжение? или усё...

Рейтинг: +1 ( 1 за, 0 против)
Serg55 про Романов: На пути к победе (Альтернативная история)

как-то рано тов. Сталин умер...

Рейтинг: +1 ( 1 за, 0 против)
Stix_razrushitel про Порошин: Тафгай. Том 10 (Альтернативная история)

серия очень нравится

Рейтинг: +1 ( 1 за, 0 против)

Высшая математика [Владислав Владимирович Мачулис] (pdf) читать онлайн

-  Высшая математика  [5-е издание, переработанное и дополненное] (и.с. Высшее образование) 57.13 Мб скачать:- (pdf) - (pdf+fbd)  читать: (полностью) - (постранично) - Владислав Владимирович Мачулис

Книга в формате pdf! Изображения и текст могут не отображаться!


 [Настройки текста]  [Cбросить фильтры]

Владислав Мачулис - Высшая математика

Владислав Мачулис - Высшая математика - Страница № 1

Владислав Мачулис - Высшая математика - Страница № 2

Владислав Мачулис - Высшая математика - Страница № 3

Владислав Мачулис - Высшая математика - Страница № 4

Владислав Мачулис - Высшая математика - Страница № 5

Владислав Мачулис - Высшая математика - Страница № 6

Владислав Мачулис - Высшая математика - Страница № 7

Владислав Мачулис - Высшая математика - Страница № 8

Владислав Мачулис - Высшая математика - Страница № 9

Владислав Мачулис - Высшая математика - Страница № 10

Владислав Мачулис - Высшая математика - Страница № 11

Владислав Мачулис - Высшая математика - Страница № 12

Владислав Мачулис - Высшая математика - Страница № 13

Владислав Мачулис - Высшая математика - Страница № 14

Владислав Мачулис - Высшая математика - Страница № 15

Владислав Мачулис - Высшая математика - Страница № 16

Владислав Мачулис - Высшая математика - Страница № 17

Владислав Мачулис - Высшая математика - Страница № 18

Владислав Мачулис - Высшая математика - Страница № 19

Владислав Мачулис - Высшая математика - Страница № 20

Владислав Мачулис - Высшая математика - Страница № 21

Владислав Мачулис - Высшая математика - Страница № 22

Владислав Мачулис - Высшая математика - Страница № 23

Владислав Мачулис - Высшая математика - Страница № 24

Владислав Мачулис - Высшая математика - Страница № 25

Владислав Мачулис - Высшая математика - Страница № 26

Владислав Мачулис - Высшая математика - Страница № 27

Владислав Мачулис - Высшая математика - Страница № 28

Владислав Мачулис - Высшая математика - Страница № 29

Владислав Мачулис - Высшая математика - Страница № 30

Владислав Мачулис - Высшая математика - Страница № 31

Владислав Мачулис - Высшая математика - Страница № 32

Владислав Мачулис - Высшая математика - Страница № 33

Владислав Мачулис - Высшая математика - Страница № 34

Владислав Мачулис - Высшая математика - Страница № 35

Владислав Мачулис - Высшая математика - Страница № 36

Владислав Мачулис - Высшая математика - Страница № 37

Владислав Мачулис - Высшая математика - Страница № 38

Владислав Мачулис - Высшая математика - Страница № 39

Владислав Мачулис - Высшая математика - Страница № 40

Владислав Мачулис - Высшая математика - Страница № 41

Владислав Мачулис - Высшая математика - Страница № 42

Владислав Мачулис - Высшая математика - Страница № 43

Владислав Мачулис - Высшая математика - Страница № 44

Владислав Мачулис - Высшая математика - Страница № 45

Владислав Мачулис - Высшая математика - Страница № 46

Владислав Мачулис - Высшая математика - Страница № 47

Владислав Мачулис - Высшая математика - Страница № 48

Владислав Мачулис - Высшая математика - Страница № 49

Владислав Мачулис - Высшая математика - Страница № 50

Владислав Мачулис - Высшая математика - Страница № 51

Владислав Мачулис - Высшая математика - Страница № 52

Владислав Мачулис - Высшая математика - Страница № 53

Владислав Мачулис - Высшая математика - Страница № 54

Владислав Мачулис - Высшая математика - Страница № 55

Владислав Мачулис - Высшая математика - Страница № 56

Владислав Мачулис - Высшая математика - Страница № 57

Владислав Мачулис - Высшая математика - Страница № 58

Владислав Мачулис - Высшая математика - Страница № 59

Владислав Мачулис - Высшая математика - Страница № 60

Владислав Мачулис - Высшая математика - Страница № 61

Владислав Мачулис - Высшая математика - Страница № 62

Владислав Мачулис - Высшая математика - Страница № 63

Владислав Мачулис - Высшая математика - Страница № 64

Владислав Мачулис - Высшая математика - Страница № 65

Владислав Мачулис - Высшая математика - Страница № 66

Владислав Мачулис - Высшая математика - Страница № 67

Владислав Мачулис - Высшая математика - Страница № 68

Владислав Мачулис - Высшая математика - Страница № 69

Владислав Мачулис - Высшая математика - Страница № 70

Владислав Мачулис - Высшая математика - Страница № 71

Владислав Мачулис - Высшая математика - Страница № 72

Владислав Мачулис - Высшая математика - Страница № 73

Владислав Мачулис - Высшая математика - Страница № 74

Владислав Мачулис - Высшая математика - Страница № 75

Владислав Мачулис - Высшая математика - Страница № 76

Владислав Мачулис - Высшая математика - Страница № 77

Владислав Мачулис - Высшая математика - Страница № 78

Владислав Мачулис - Высшая математика - Страница № 79

Владислав Мачулис - Высшая математика - Страница № 80

Владислав Мачулис - Высшая математика - Страница № 81

Владислав Мачулис - Высшая математика - Страница № 82

Владислав Мачулис - Высшая математика - Страница № 83

Владислав Мачулис - Высшая математика - Страница № 84

Владислав Мачулис - Высшая математика - Страница № 85

Владислав Мачулис - Высшая математика - Страница № 86

Владислав Мачулис - Высшая математика - Страница № 87

Владислав Мачулис - Высшая математика - Страница № 88

Владислав Мачулис - Высшая математика - Страница № 89

Владислав Мачулис - Высшая математика - Страница № 90

Владислав Мачулис - Высшая математика - Страница № 91

Владислав Мачулис - Высшая математика - Страница № 92

Владислав Мачулис - Высшая математика - Страница № 93

Владислав Мачулис - Высшая математика - Страница № 94

Владислав Мачулис - Высшая математика - Страница № 95

Владислав Мачулис - Высшая математика - Страница № 96

Владислав Мачулис - Высшая математика - Страница № 97

Владислав Мачулис - Высшая математика - Страница № 98

Владислав Мачулис - Высшая математика - Страница № 99

Владислав Мачулис - Высшая математика - Страница № 100

Владислав Мачулис - Высшая математика - Страница № 101

Владислав Мачулис - Высшая математика - Страница № 102

Владислав Мачулис - Высшая математика - Страница № 103

Владислав Мачулис - Высшая математика - Страница № 104

Владислав Мачулис - Высшая математика - Страница № 105

Владислав Мачулис - Высшая математика - Страница № 106

Владислав Мачулис - Высшая математика - Страница № 107

Владислав Мачулис - Высшая математика - Страница № 108

Владислав Мачулис - Высшая математика - Страница № 109

Владислав Мачулис - Высшая математика - Страница № 110

Владислав Мачулис - Высшая математика - Страница № 111

Владислав Мачулис - Высшая математика - Страница № 112

Владислав Мачулис - Высшая математика - Страница № 113

Владислав Мачулис - Высшая математика - Страница № 114

Владислав Мачулис - Высшая математика - Страница № 115

Владислав Мачулис - Высшая математика - Страница № 116

Владислав Мачулис - Высшая математика - Страница № 117

Владислав Мачулис - Высшая математика - Страница № 118

Владислав Мачулис - Высшая математика - Страница № 119

Владислав Мачулис - Высшая математика - Страница № 120

Владислав Мачулис - Высшая математика - Страница № 121

Владислав Мачулис - Высшая математика - Страница № 122

Владислав Мачулис - Высшая математика - Страница № 123

Владислав Мачулис - Высшая математика - Страница № 124

Владислав Мачулис - Высшая математика - Страница № 125

Владислав Мачулис - Высшая математика - Страница № 126

Владислав Мачулис - Высшая математика - Страница № 127

Владислав Мачулис - Высшая математика - Страница № 128

Владислав Мачулис - Высшая математика - Страница № 129

Владислав Мачулис - Высшая математика - Страница № 130

Владислав Мачулис - Высшая математика - Страница № 131

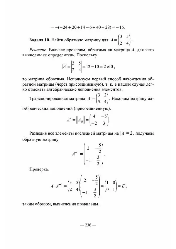
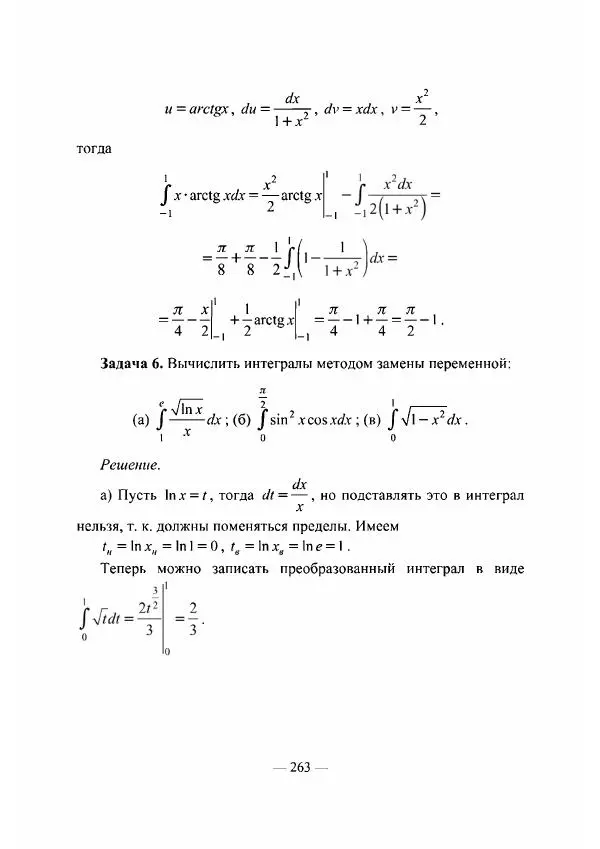
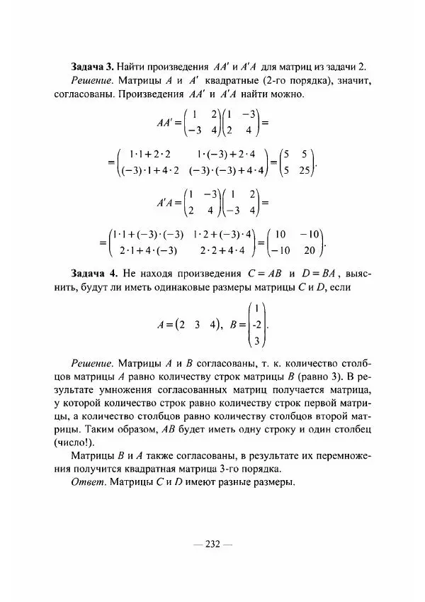
Владислав Мачулис - Высшая математика - Страница № 132

Владислав Мачулис - Высшая математика - Страница № 133

Владислав Мачулис - Высшая математика - Страница № 134

Владислав Мачулис - Высшая математика - Страница № 135

Владислав Мачулис - Высшая математика - Страница № 136

Владислав Мачулис - Высшая математика - Страница № 137

Владислав Мачулис - Высшая математика - Страница № 138

Владислав Мачулис - Высшая математика - Страница № 139

Владислав Мачулис - Высшая математика - Страница № 140

Владислав Мачулис - Высшая математика - Страница № 141

Владислав Мачулис - Высшая математика - Страница № 142

Владислав Мачулис - Высшая математика - Страница № 143

Владислав Мачулис - Высшая математика - Страница № 144

Владислав Мачулис - Высшая математика - Страница № 145

Владислав Мачулис - Высшая математика - Страница № 146

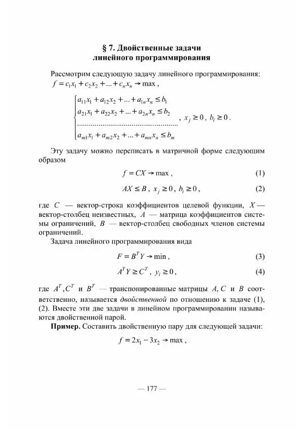
Владислав Мачулис - Высшая математика - Страница № 147

Владислав Мачулис - Высшая математика - Страница № 148

Владислав Мачулис - Высшая математика - Страница № 149

Владислав Мачулис - Высшая математика - Страница № 150

Владислав Мачулис - Высшая математика - Страница № 151

Владислав Мачулис - Высшая математика - Страница № 152

Владислав Мачулис - Высшая математика - Страница № 153

Владислав Мачулис - Высшая математика - Страница № 154

Владислав Мачулис - Высшая математика - Страница № 155

Владислав Мачулис - Высшая математика - Страница № 156

Владислав Мачулис - Высшая математика - Страница № 157

Владислав Мачулис - Высшая математика - Страница № 158

Владислав Мачулис - Высшая математика - Страница № 159

Владислав Мачулис - Высшая математика - Страница № 160

Владислав Мачулис - Высшая математика - Страница № 161

Владислав Мачулис - Высшая математика - Страница № 162

Владислав Мачулис - Высшая математика - Страница № 163

Владислав Мачулис - Высшая математика - Страница № 164

Владислав Мачулис - Высшая математика - Страница № 165

Владислав Мачулис - Высшая математика - Страница № 166

Владислав Мачулис - Высшая математика - Страница № 167

Владислав Мачулис - Высшая математика - Страница № 168

Владислав Мачулис - Высшая математика - Страница № 169

Владислав Мачулис - Высшая математика - Страница № 170

Владислав Мачулис - Высшая математика - Страница № 171

Владислав Мачулис - Высшая математика - Страница № 172

Владислав Мачулис - Высшая математика - Страница № 173

Владислав Мачулис - Высшая математика - Страница № 174

Владислав Мачулис - Высшая математика - Страница № 175

Владислав Мачулис - Высшая математика - Страница № 176

Владислав Мачулис - Высшая математика - Страница № 177

Владислав Мачулис - Высшая математика - Страница № 178

Владислав Мачулис - Высшая математика - Страница № 179

Владислав Мачулис - Высшая математика - Страница № 180

Владислав Мачулис - Высшая математика - Страница № 181

Владислав Мачулис - Высшая математика - Страница № 182

Владислав Мачулис - Высшая математика - Страница № 183

Владислав Мачулис - Высшая математика - Страница № 184

Владислав Мачулис - Высшая математика - Страница № 185

Владислав Мачулис - Высшая математика - Страница № 186

Владислав Мачулис - Высшая математика - Страница № 187

Владислав Мачулис - Высшая математика - Страница № 188

Владислав Мачулис - Высшая математика - Страница № 189

Владислав Мачулис - Высшая математика - Страница № 190

Владислав Мачулис - Высшая математика - Страница № 191

Владислав Мачулис - Высшая математика - Страница № 192

Владислав Мачулис - Высшая математика - Страница № 193

Владислав Мачулис - Высшая математика - Страница № 194

Владислав Мачулис - Высшая математика - Страница № 195

Владислав Мачулис - Высшая математика - Страница № 196

Владислав Мачулис - Высшая математика - Страница № 197

Владислав Мачулис - Высшая математика - Страница № 198

Владислав Мачулис - Высшая математика - Страница № 199

Владислав Мачулис - Высшая математика - Страница № 200

Владислав Мачулис - Высшая математика - Страница № 201

Владислав Мачулис - Высшая математика - Страница № 202

Владислав Мачулис - Высшая математика - Страница № 203

Владислав Мачулис - Высшая математика - Страница № 204

Владислав Мачулис - Высшая математика - Страница № 205

Владислав Мачулис - Высшая математика - Страница № 206

Владислав Мачулис - Высшая математика - Страница № 207

Владислав Мачулис - Высшая математика - Страница № 208

Владислав Мачулис - Высшая математика - Страница № 209

Владислав Мачулис - Высшая математика - Страница № 210

Владислав Мачулис - Высшая математика - Страница № 211

Владислав Мачулис - Высшая математика - Страница № 212

Владислав Мачулис - Высшая математика - Страница № 213

Владислав Мачулис - Высшая математика - Страница № 214

Владислав Мачулис - Высшая математика - Страница № 215

Владислав Мачулис - Высшая математика - Страница № 216

Владислав Мачулис - Высшая математика - Страница № 217

Владислав Мачулис - Высшая математика - Страница № 218

Владислав Мачулис - Высшая математика - Страница № 219

Владислав Мачулис - Высшая математика - Страница № 220

Владислав Мачулис - Высшая математика - Страница № 221

Владислав Мачулис - Высшая математика - Страница № 222

Владислав Мачулис - Высшая математика - Страница № 223

Владислав Мачулис - Высшая математика - Страница № 224

Владислав Мачулис - Высшая математика - Страница № 225

Владислав Мачулис - Высшая математика - Страница № 226

Владислав Мачулис - Высшая математика - Страница № 227

Владислав Мачулис - Высшая математика - Страница № 228

Владислав Мачулис - Высшая математика - Страница № 229

Владислав Мачулис - Высшая математика - Страница № 230

Владислав Мачулис - Высшая математика - Страница № 231

Владислав Мачулис - Высшая математика - Страница № 232

Владислав Мачулис - Высшая математика - Страница № 233

Владислав Мачулис - Высшая математика - Страница № 234

Владислав Мачулис - Высшая математика - Страница № 235

Владислав Мачулис - Высшая математика - Страница № 236

Владислав Мачулис - Высшая математика - Страница № 237

Владислав Мачулис - Высшая математика - Страница № 238

Владислав Мачулис - Высшая математика - Страница № 239

Владислав Мачулис - Высшая математика - Страница № 240

Владислав Мачулис - Высшая математика - Страница № 241

Владислав Мачулис - Высшая математика - Страница № 242

Владислав Мачулис - Высшая математика - Страница № 243

Владислав Мачулис - Высшая математика - Страница № 244

Владислав Мачулис - Высшая математика - Страница № 245

Владислав Мачулис - Высшая математика - Страница № 246

Владислав Мачулис - Высшая математика - Страница № 247

Владислав Мачулис - Высшая математика - Страница № 248

Владислав Мачулис - Высшая математика - Страница № 249

Владислав Мачулис - Высшая математика - Страница № 250

Владислав Мачулис - Высшая математика - Страница № 251

Владислав Мачулис - Высшая математика - Страница № 252

Владислав Мачулис - Высшая математика - Страница № 253

Владислав Мачулис - Высшая математика - Страница № 254

Владислав Мачулис - Высшая математика - Страница № 255

Владислав Мачулис - Высшая математика - Страница № 256

Владислав Мачулис - Высшая математика - Страница № 257

Владислав Мачулис - Высшая математика - Страница № 258

Владислав Мачулис - Высшая математика - Страница № 259

Владислав Мачулис - Высшая математика - Страница № 260

Владислав Мачулис - Высшая математика - Страница № 261

Владислав Мачулис - Высшая математика - Страница № 262

Владислав Мачулис - Высшая математика - Страница № 263

Владислав Мачулис - Высшая математика - Страница № 264

Владислав Мачулис - Высшая математика - Страница № 265

Владислав Мачулис - Высшая математика - Страница № 266

Владислав Мачулис - Высшая математика - Страница № 267

Владислав Мачулис - Высшая математика - Страница № 268

Владислав Мачулис - Высшая математика - Страница № 269

Владислав Мачулис - Высшая математика - Страница № 270

Владислав Мачулис - Высшая математика - Страница № 271

Владислав Мачулис - Высшая математика - Страница № 272

Владислав Мачулис - Высшая математика - Страница № 273

Владислав Мачулис - Высшая математика - Страница № 274

Владислав Мачулис - Высшая математика - Страница № 275

Владислав Мачулис - Высшая математика - Страница № 276

Владислав Мачулис - Высшая математика - Страница № 277

Владислав Мачулис - Высшая математика - Страница № 278

Владислав Мачулис - Высшая математика - Страница № 279

Владислав Мачулис - Высшая математика - Страница № 280

Владислав Мачулис - Высшая математика - Страница № 281

Владислав Мачулис - Высшая математика - Страница № 282

Владислав Мачулис - Высшая математика - Страница № 283

Владислав Мачулис - Высшая математика - Страница № 284

Владислав Мачулис - Высшая математика - Страница № 285

Владислав Мачулис - Высшая математика - Страница № 286

Владислав Мачулис - Высшая математика - Страница № 287

Владислав Мачулис - Высшая математика - Страница № 288

Владислав Мачулис - Высшая математика - Страница № 289

Владислав Мачулис - Высшая математика - Страница № 290

Владислав Мачулис - Высшая математика - Страница № 291

Владислав Мачулис - Высшая математика - Страница № 292

Владислав Мачулис - Высшая математика - Страница № 293

Владислав Мачулис - Высшая математика - Страница № 294

Владислав Мачулис - Высшая математика - Страница № 295

Владислав Мачулис - Высшая математика - Страница № 296

Владислав Мачулис - Высшая математика - Страница № 297

Владислав Мачулис - Высшая математика - Страница № 298

Владислав Мачулис - Высшая математика - Страница № 299

Владислав Мачулис - Высшая математика - Страница № 300

Владислав Мачулис - Высшая математика - Страница № 301

Владислав Мачулис - Высшая математика - Страница № 302

Владислав Мачулис - Высшая математика - Страница № 303

Владислав Мачулис - Высшая математика - Страница № 304

Владислав Мачулис - Высшая математика - Страница № 305

Владислав Мачулис - Высшая математика - Страница № 306

Владислав Мачулис - Высшая математика - Страница № 307

Владислав Мачулис - Высшая математика - Страница № 308